信州大学ホーム
税制上の優遇措置
ご寄附の方法
お問い合わせ先
ご寄附のお願い
寄附事業一覧
知の森基金
知の森基金トップ
寄附の使途
寄附のご報告
寄附者からのメッセージ
寄附者の特典
よくあるお問い合わせ
寄附金(個別の寄附金)
寄附金(個別の寄附金)トップ
寄附をお考えの個人の方へ
寄附をお考えの法人・団体の方へ
税制上の優遇措置
ご寄附の方法
お知らせ
お問い合わせ先
サイトマップ
個人情報保護方針
情報公開のご案内
サイトポリシー
知の森基金
寄附のご報告
トップ
寄附の使途
寄附のご報告
寄附者からのメッセージ
寄附者の特典
寄附者の特典
ご芳名の掲載
ご支援いただいた企業一覧
よくあるお問い合わせ
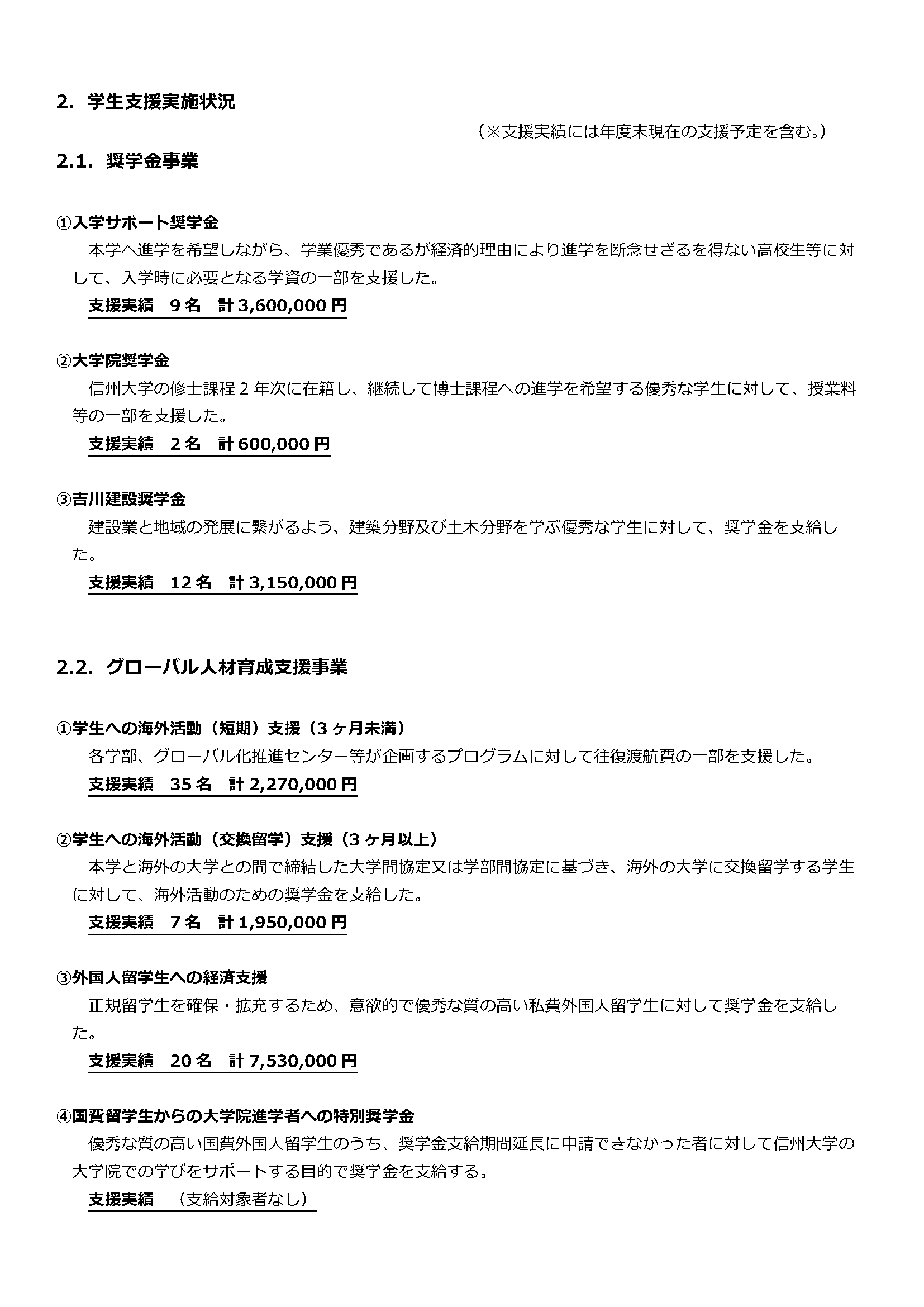
令和4年度事業報告、寄附のご報告
2023年06月27日
令和4年度事業報告(PDF)
令和4年度寄附のご報告(PDF)
前のページ
寄附のご報告一覧へ
次のページ
トップ
>
知の森基金
>
寄附のご報告
>
令和4年度事業報告、寄附のご報告